Με ανακοίνωσή της η κίνηση «Για
την Κοινότητα Μεσολογγίου» παρουσιάζει ενά περίγραμμα προτάσεων για το ζήτημα των
αδέσποτων.
Πιο συγκεκριμένα στην ανακοίνωση αναφέρεται:
«Το πώς αντιμετωπίζει τις άλλες
μορφές ζωής μια πόλη είναι δείκτης πολιτισμού. Όλοι μας καθημερινά παρατηρούμε
ζώα που τριγυρνούν στους δρόμους, πεινασμένα, χτυπημένα, φοβισμένα, βρίσκοντας
καταφύγιο όπου τύχει.
Πολλοί είναι οι κίνδυνοι που
ελλοχεύουν από τον μεγάλο αριθμό
αδέσποτων σκύλων. Ποδηλάτες, πεζοί, ηλικιωμένοι, παιδιά και επισκέπτες
αισθάνονται ανασφάλεια να κινηθούν ανέμελα. Με δεδομένο ότι τα ζώα δεν
δημιούργησαν το πρόβλημα αλλά η αργοπορία της κοινότητας να δράσει
αποτελεσματικά, χρειάζεται να δείξουμε ευαισθησία. Να ενημερωθούμε για το πώς
αντιμετωπίζουμε ένα αδέσποτο ζώο συντροφιάς στο δρόμο αλλά και πως μπορεί να
λυθεί το ζήτημα μέσα στα πλαίσια που τίθενται από την κείμενη νομοθεσία (Ν.
4039/2012).
Ο νόμος προβλέπει την επανένταξη
των ζώων στον χώρο από όπου περισυλλέχθησαν,
αφού δεχτούν στείρωση και φροντίδα. Στο νόμο επίσης προβλέπονται
αναλυτικά όλες οι προϋποθέσεις που πρέπει να πληρούνται για την καταλληλότητα
των χώρων περίθαλψης και πρόσκαιρης φιλοξενίας τους (καταφύγια).
Η κοινότητά μας, οφείλει με
αποφασιστικότητα να προχωρήσει στην καταγραφή, σταθεροποίηση και σταδιακή
μείωση του αριθμού των αδέσποτων ζώων, μέσω της στείρωσης, σήμανσης -
καταγραφής και υιοθεσίας τους και βέβαια της ευζωίας τους, με την εξασφάλιση
πάντα κτηνιατρικής φροντίδας.
Παράλληλα πρέπει να επιδιώκεται η
καλλιέργεια της συνείδησης «υπεύθυνου
ιδιοκτήτη συντροφιάς», ώστε να περιοριστεί το φαινόμενο της εγκατάλειψης και να
ενδυναμωθεί η κορυφαία πράξη, αυτή της υιοθεσίας των ζώων, που θα χαρίσει σ΄αυτά τη ζεστασιά
και την ασφάλεια μιας οικογένειας.
Τι προτείνουμε:
Πρώτο μέλημα στην κοινότητα μας, βάζοντας ένα πλάνο πενταετίας ώστε
να μειωθεί ραγδαία ο πληθυσμός των αδέσποτων ζώων, είναι η μαζική άμεση
στείρωση του αδέσποτου θηλυκού πληθυσμού. Δεύτερο,
η συμβολή των κτηνιάτρων την περιοχής μας για την καθοδήγηση των ιδιοκτητών
ώστε να αποκτούν ηλεκτρονική ταυτότητα (εμφύτευση microchip) όλα τα δεσποζόμενα
ζώα. Τρίτο, η ανάπτυξη της
κουλτούρας των υιοθετήσεων στην κοινωνία, για να μειωθεί κατά πολύ ο αριθμός
των αδέσποτων ζώων που διαβιούν στην πόλη. Ένα παράδειγμα το είδαμε στην
περιοχή της Μαρίνας του Μεσολογγίου, όπου ενώ υπήρχε μέσα σε αυτήν αγέλη, οι
σκύλοι υιοθετήθηκαν από τους επισκέπτες
της και σήμερα υπάρχει μόνο ένα αδέσποτο ζώο σε εκείνη την περιοχή.
Επιπροσθέτως η σχολική εκπαίδευση
μπορεί να παίξει ουσιαστικό ρόλο στην ευαισθητοποίηση των μαθητών απέναντι σε
αυτό το ζήτημα. Ένα καλά σχεδιασμένο
εκπαιδευτικό πρόγραμμα με τη συνδρομή της εκπαιδευτικής κοινότητας και με την
αρωγή του Δήμου, είναι σίγουρο ότι θα έφερνε τα αποτελέσματα που επιθυμούμε.
Οι εκστρατείες ενημέρωσης και
ευαισθητοποίησης του κοινού επειδή έχουν βαρύνουσα σημασία στην επιτυχία του
όλου εγχειρήματος αποτελούν προτεραιότητά μας.
Επίσης καθοριστική είναι η
συμβολή των τοπικών φιλοζωικών σωματείων και ενώσεων αλλά και κάθε εθελοντή,
στον κοινό στόχο για την προστασία και την ευζωία τόσο των αδέσποτων όσο και
των δεσποζόμενων ζώων.
Παράλληλα με τα παραπάνω, απαραίτητη κρίνεται η δημιουργία
καταφυγίου εκτός σχεδίου πόλεως, κατάλληλο προς αδειοδότηση (https://bit.ly/2IiJ2ML) και στα
τετραγωνικά που απαιτούνται ώστε να είναι αποτελεσματικό (https://bit.ly/2S9vx1w). Η δημιουργία του
θα συντελέσει μακροπρόθεσμα σε ένα χώρο που θα γίνεται η συλλογή, στείρωση,
αποπαρασίτωση, εμβολιασμός και περίθαλψη των αδέσποτων ζώων έως ότου
επανενταχθούν εντός των ορίων του δήμου.
Το καταφύγιο θα δώσει τη
δυνατότητα να απομακρυνθούν τα επιθετικά σκυλιά από τους δρόμους, να προαχθεί η
ζωοφιλία μέσα από δράσεις που θα διοργανώνονται υπό την αιγίδα του και να
διασφαλιστεί στα αδέσποτα ζώα μια αξιοπρεπή ποιότητα ζωής.
Το κόστος κατασκευής ενός
καταφυγίου είναι μεγάλο, όχι όμως δυσανάλογο των δυνατοτήτων του Δήμου μας ή
μιας ενδεχόμενης διαδημοτικής συνεργασίας προς αυτή την κατεύθυνση.
Για την συντήρηση του καταφυγίου
υπάρχουν κρατικές επιχορηγήσεις που δίνουν μέχρι 70% επιλέξιμων δαπανών (ΦΕΚ Β’ 2082/06-07-2016, 2204/15-07-2016
καθορίζοντας τις προϋποθέσεις για την διαδικασία της χρηματοδότησης Δήμων και
Συνδέσμων Δήμων με σκοπό την ενίσχυση της ήδη λειτουργίας καταφυγίων αδέσποτων
ζώων συντροφιάς και την υλοποίηση των ενεργειών διαχείρισης των ζώων αυτών, με
πιο πρόσφατη: Φ.Ε.Κ.
Β’ 3977/13.9.2018). Για τον Δήμο μας πρόσφατα εγκρίθηκε επιχορήγηση
για την βελτίωση καταφυγίου & ενεργειών διαχείρισης αδέσποτων ζώων
συντροφιάς και για την σίτιση αδέσποτων ζώων συντροφιάς ( βλ. ΦΕΚ τεύχος Β΄ αρ.
Φύλλου 5821 της 24 Δεκεμβρίου 2018).
Τέλος, η ανάπτυξη συνεργασιών με δήμους που έχουν αντιμετωπίσει
με επιτυχία αυτό το θέμα όπως οι δήμοι της Αττικής, είναι επιβεβλημένη (https://www.pesydap.gr/dikepaz).
Ο μικρόκοσμός μας θα γίνει καλύτερος αν δράσουμε όλοι μαζί, υλοποιώντας
μικρούς ή μεγάλους στόχους κάθε φορά, με σεβασμό απέναντι σε κάθε μορφή ζωής.
Τον Μάρτιο του 2018 αποσύρθηκε
από την Βουλή το νομοσχέδιο για τα αδέσποτα και δεσποζόμενα ζώα συντροφιάς μετά
από αντιδράσεις που εκφράστηκαν στην διαδικασία της διαβούλευσης από Φιλοζωικές
οργανώσεις και τοπικές κοινωνίες. Αναμένεται σε περίπου ένα μήνα από τώρα να
κατατεθεί εκ νέου προς διαβούλευση το νομοσχέδιο για το θέμα αυτό.
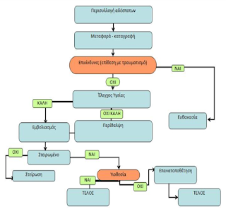
★ Το διάγραμμα ροής που προβλέπεται από τον
νόμο για τη λειτουργία του καταφυγίου:
Το επόμενο συμβούλιο της
Κοινότητας Μεσολογγίου χρειάζεται να πιέσει και να διαδραματίσει ενεργό ρόλο
για να εφαρμοστεί λύση στο ζήτημα.

